Die Zeit um Weihnachten und Neujahr ist ja bekanntlich eine Zeit, in der wir alle hoffentlich ein wenig zur Ruhe kommen und etwas Abstand und Perspektive zum geschäftigen Alltag finden. Es ist auch die Zeit, in der viele Menschen das vergangene Jahr noch einmal Revue passieren lassen und Ziele für das kommende Jahr festlegen. Vielleicht machen auch Sie sich in diesen Tagen Gedanken, was wirklich wichtig ist in Ihrem Leben, welche Dinge Sie noch erreichen oder tun möchten. Egal, wie die persönlichen Ziele von jedem einzelnen aussehen, eines haben wir laut der positiven Psychologie alle gemeinsam: Wir wollen ein glückliches und zufriedenes Leben führen.
Wie ich aus dem phantastischen Buch Happier von Tal Ben-Shahar gelernt habe, ist Glück nicht absolut zu sehen (ich bin glücklich oder unglücklich), sondern ist ein relativer Zustand, der sich immer steigern lässt. Ich kann glücklicher sein (daher der Titel des Buches) als ich es vor einem Jahr war.
Was Glück ist, wird jeder anders beantworten; ich möchte Ihnen ein Denkwerkzeug, konkret eine Kreativitätstechnik vorstellen, die Ihnen helfen kann, auf systematische und kreative Weise der Frage näher zukommen, was die Kernfragen für Ihr glücklicheres Leben sind.
Mit einer Kreativitätstechnik Schlüsselfragen für das glückliche Leben identifizieren
Ich behaupte, dass ich von jedem Problem zum sogenannten „glücklichen Leben Dilemma“ komme. Picken Sie sich irgendein beliebiges persönliches Problem / eine Herausforderung heraus und fragen Sie ein paar Mal „Wozu / warum möchte ich dieses Problem lösen?“ nach einigen Wozu / warum-Fragen wird die Antwort lauten: „Weil ich ein glückliches Leben führen möchte.“
Beispiel: Englischkenntnisse verbessern

Diese Frage ist bereits etwas abstrakter oder breiter als die Frage nach den Verbesserungsmöglichkeiten für die Englischkenntnisse und könnte neben dem besseren Englisch noch andere Punkte enthalten. Wenn ich nun noch einmal paar Mal „Wozu/ Warum…?“ frage, wird die Antwort irgendwann lauten „Weil ich ein glückliches Leben führen möchte“. Ein durchexerziertes Beispiel(!) zeigt Bild 1. Es zeigt eine Art Leiter der Abstraktion vom spezifischen Problem zu einer immer breiteren und abstrakteren Problemformulierung. Die Frage nach den Englischkenntnissen ist also ein Baustein zu einem glücklicheren Leben in diesem Beispiel. Die Frage ist nur, ob die Beantwortung der Englisch-Frage zu Ihren Prioritäten zählen sollte, oder ob es nicht andere Fragen gibt, die wesentlich wichtiger sind.
Das wollen wir im nun herausfinden.
Im creaffective Kreativitätstraining rate ich den Teilnehmern davon ab, Problemfragen auf solch abstraktem Niveau, wie der Frage nach dem glücklichen Leben, zu wählen. Meist ist das zu breit. Ab und zu, zum Beispiel in der Zeit zwischen Weihnachten und Neujahr, kann es sehr sinnvoll sein, mit dieser grundlegensten aller Fragen zu beginnen. Das Entwickeln von Lösungsideen wird aber wohl trotzdem auf einem konkreteren Level statt finden müssen.
Prinzipien der Kreativität einsetzen
Eine sehr hilfreiche Kreativitätstechnik zur Klärung und Definition von Problemfragen ist die Technik des Challenge Mapping (dazu habe ich bereits einige Artikel geschrieben). Diese Kreativitätstechnik arbeitet damit, (1) ausgehend von einer Frage diese breiter zu formulieren, durch die Frage „Wozu / warum willst du …?“ und (2) ein Problem enger zu fassen, durch die Frage „Was hält dich davon ab …?“
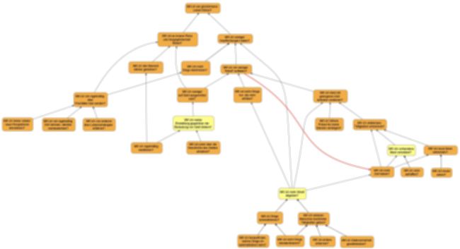
Diese beiden Fragen kann ich zu jedem beliebigen Problem mehrmals stellen und so eine Art Netz des Problemrahmens entwickeln (konkreter nach unten und abstrakter nach oben). Bild 2 zeigt mein persönliches Netz (Details unlesbar) zur Frage des glücklichen Lebens.
So geht es:
- 1. Beginnen Sie mit der Frage: „WK ich ein glücklicheres Leben führen?“ und fragen Sie nun „Was hält mich davon ab?“
- Formulieren Sie eine Antwort z.B. „Ich habe zu wenig Zeit für meine Familie.“
- Formulieren Sie diese Antwort nun wieder als „Wie könnte…?“-Frage also im Beispiel „WK ich mehr Zeit für meine Familie haben?“
- Stellen zu jeder Frage mehrmals die „Was hält mich davon ab…?“-Frage und entwickeln Sie das Netz somit nach unten und die Breite, indem Sie die Schritte 2. und 3. wiederholen.
In der Anwendung in einem Innovationsworkshop oder einem Strategieworkshop ist die Technik noch etwas komplizierter und aufwändiger, da wir durch Rückfragen immer wieder prüfen müssen, ob die Logik des Netzes stimmig ist.
So entsteht ein breites Netz an Problemformulierungen, die alle mit Ihrem Oberthema des glücklichen Lebens zusammen hängen.
Getreu den Prinzipien der Kreativität sollten Sie das Netz erst einmal entwickeln und dann entscheiden, welche Schlüsselfragen Sie mit Priorität beantworten müssen, um Ihrem Oberziel des glücklichen Lebens näher zu kommen (In Bild 2 sind diese gelb markiert). Ich erlebe es in meinem moderierten Workshops fast immer, dass sich durch diese Technik der Problemfokus verschiebt und sich anders gelagerte Kernfragen herauskristallisieren. Der große Mehrwert der Kreativitätstechnik des Challenge Mapping liegt darin, dass sie hilft, bewusst zu entscheiden, auf welche konkrete Frage ich meine Energie konzentrieren sollte und damit vermeide viel Zeit und Energie mit der Lösung eines Problems zu verbringen, dass eigentlich unwichtig oder Zeitverschwendung ist.
Für mich persönlich lautet eine dieser Schlüsselfragen „WK ich mehr Arbeit abgeben?“. Eine Antwort ist, dass ich im kommenden Jahr viele Aufgaben an Assistenten abgeben werde. Die Lösung dieses Problems beeinflusst nach meiner Auffassung eine Reihe von abstrakteren Fragestellungen meines Challenge Maps, die über 5 Ebenen zum glücklicheren Leben führen. Wichtig bei diesem Vorgehen ist wieder, dass ich mir im Sinne eines kreativen Problemlöseprozesses erst Antworten überlege, wenn ich mir sicher bin, die richtige Frage formuliert zu haben.
