Zwei Beispiele aus den letzten zwei Wochen haben wieder einmal gezeigt, dass Innovation mit der richtigen Fragestellung anfängt.
Bosch und Klappfahrräder
Letzte Woche war ich eine Woche in Shanghai um für meinen Kunden Bosch in einem Multiplikatorentraining eine Gruppe von Moderatoren für Innovationsworkshops auszubilden.
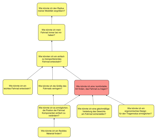
Dabei arbeiten wir mit realen Fragestellungen der Teilnehmer, um einen einen Innovationsprozess zu üben. Bosch stellt zwar keine Fahrräder her, aber einer der Teilnehmer hat sich entschieden, an einem Konzept für portable Fahrräder zu arbeiten. Ziel war es ein Fahrradkonzepte zu entwickeln, die es Stadtmenschen in Asien ermöglichen, ihr Rad immer bei sich zu haben.
Das war das Ziel, aber nicht die Frage auf die wir Ideen entwickelt haben. Die Frage haben wir langsam mit Hilfe von Kreativitätstechniken herausgearbeitet. Dazu haben wir ein Netz der Abstraktion erstellt, um neue Frageperspektiven zu gewinnen.
Die Frage auf die wir dann Ideen generiert haben lautete: „Wie könnte ich eine komfortable
Art finden, das Fahrrad zu tragen?“ Nach Wahrnehmung der Gruppe sind auch die kleinen und leichten Klappräder unpraktisch zu transportieren. Daher war der Haupthebel zu überlegen, wie man ein solches Rad möglichst komfortabel transportieren konnte.
Die darauf entwickelten Ideen waren beeindruckend!
Eine Web 2.0 Strategie für das Personalmarketing der Allianz
Die letzten beiden Tage habe ich einen Innovationsworkshop für das Personalmarketing der Allianz moderiert, in dem sich eine Gruppe von Unternehmensvertretern und Stipendiaten von e-fellows.net Gedanken über eine zur Allianz passende Social Media Strategie machten. Auch hier hat sich gezeigt, dass eine kreative Formulierung der Fragestellung innovative Lösungen ermöglicht.
Zu diesem Workshop werde ich in den nächsten Tagen mehr veröffentlichen.
